Skip to primary content

Ponderings

Musings of a Tech Minimilist

Ponderings

Main menu

  • Home

Image navigation

← Previous Next →

image-4

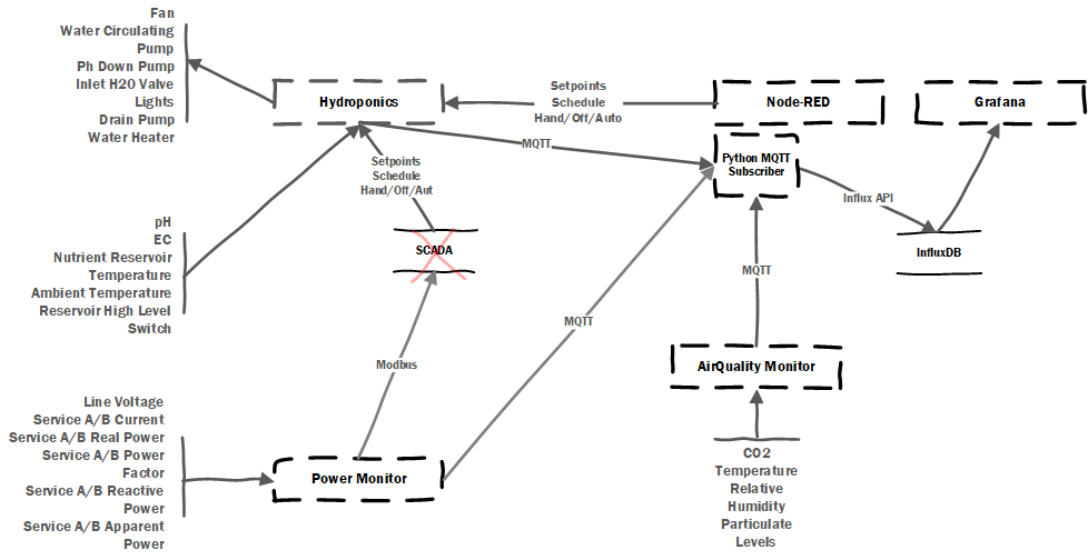
Published December 4, 2021 at 978 × 504 in IoT Gateway on the Raspberry Pi4
Proudly powered by WordPress